English
回到首頁
fb
fb
最新消息
關於我們
相關連結
生理學期刊
歷史走廊
文件下載
入會資訊
我要繳費/Payment
Payment
路徑
最新消息
最新消息
最新消息
最新消息
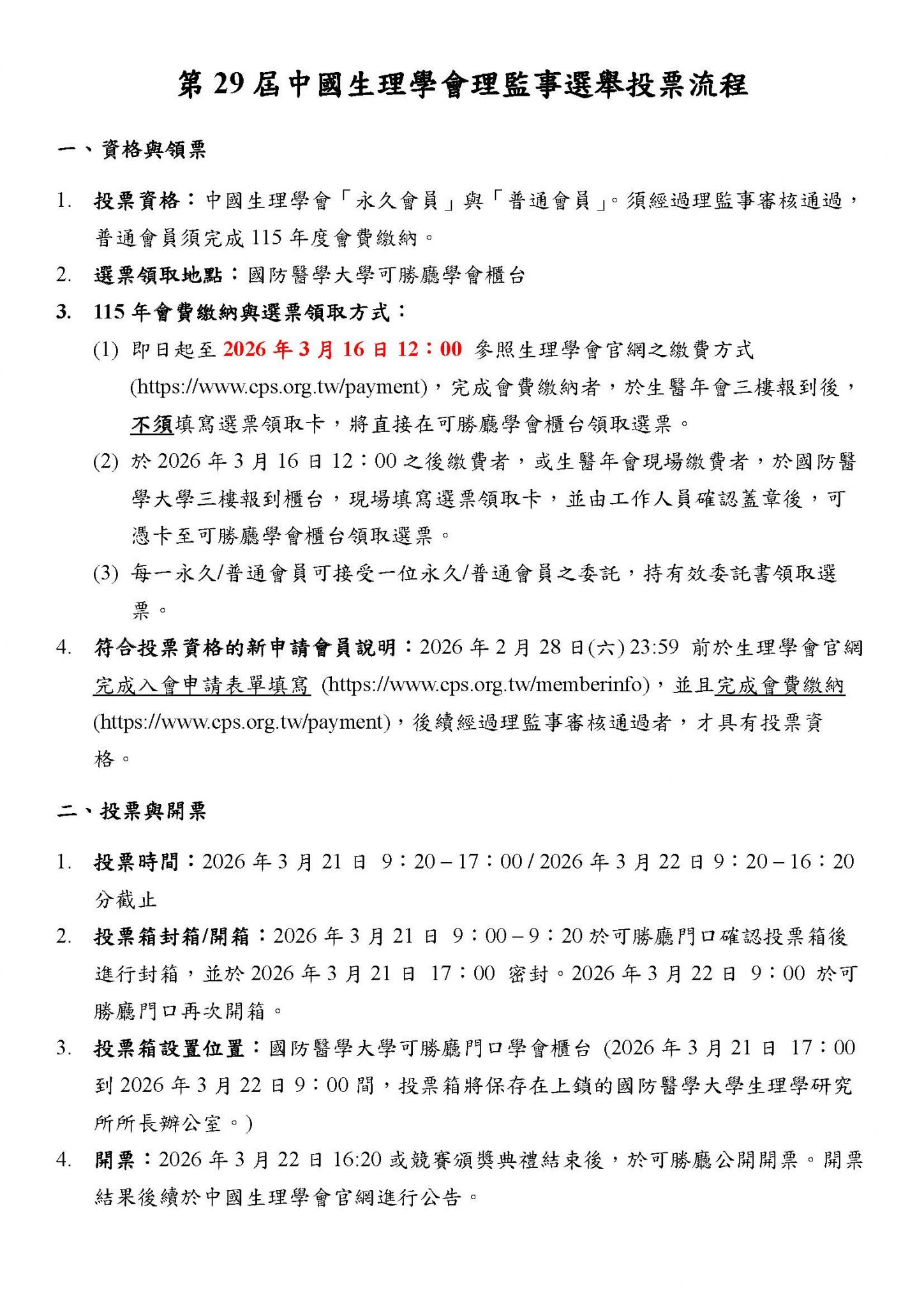
【選舉】第29屆中國生理學會理監事選舉
在
2026/3/21-22
在國防醫學大學舉辦的
生醫年會
中,生理學會將會同時舉辦
百年慶祝活動
和進行
第29屆中國生理學會理監事
選舉
,
敬邀各位會員共襄盛舉。
關於理監事選舉,本年度的選舉方式稍有變動,包含選票領取方式、
投票時間等,並設置有最晚入會時間和線上會費最晚繳納時間。請務
必詳閱
選舉投票流程
。
理監事改選流程依照
學會章程
所規範,將選出理事十五人,監事五人 (章程第十五條),且理事、監事連選得連任,但連任之人數,不得超過原有人數之三分之二 (章程
第二十條
)。
重要事項:
△ 最晚入會時間
:
2026年2月28日(六) 23:59
前完成入會申請 (包含會費繳費) (
https://www.cps.org.tw/
memberinfo
)
△ 線上會費最晚繳納時間
:
2026年3月16日12:00
前完成115年會費繳納 (現有會員) (
https://www.cps.org.tw/
payment
)
△
生醫年會報名:
https://www.jacbs.org.tw/registration_fee
(帳號與第39屆生醫年會相同,若未參加第39屆生醫年會,
需要重新註冊帳號)
為了確保活動現場報到和領取選票順利,
學會強烈建議各位會員提前於線上完成生醫年會報名。
文件下載:
第29屆中國生理學會理監事選舉投票流程
理監事候選人推薦名單
委託書
【返回列表】
線上投搞
中國生理學雜誌
中國生理學雜誌
影片專區
CPS 100th Aniversary
Journal of Physiological Investigation 編輯部
JPI.editOffice@gmail.com
TEL : +886(6)-235-3535 ext.5051
理事長 (President)
余佳慧 教授
Mail to :
lchyu@ntu.edu.tw
秘書長(Secretary general)
吳明恒 教授
Mail to :
mhwu1015@tmu.edu.tw
副秘書長(Vice Secretary general)
趙偉廷 副教授
Mail to :
wtchao@thu.edu.tw
財務幹事
白宇辰 助理教授
Mail to :
cps_tw@mail.cps.org.tw